新闻资讯

从时事热点中更深层次了解我们

关于申请2020年江苏省研究生工作站的公示

发布时间: 2020-09-01 阅读量:

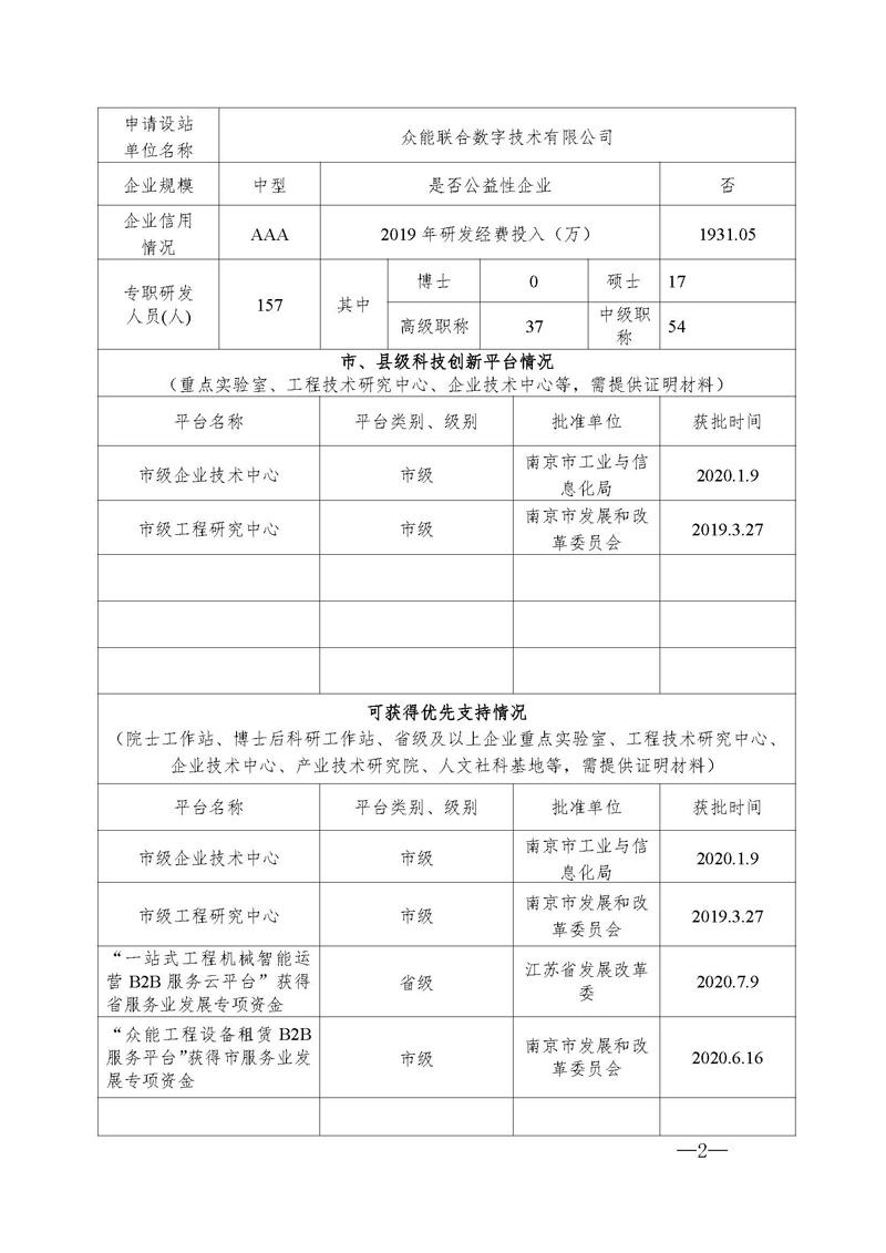
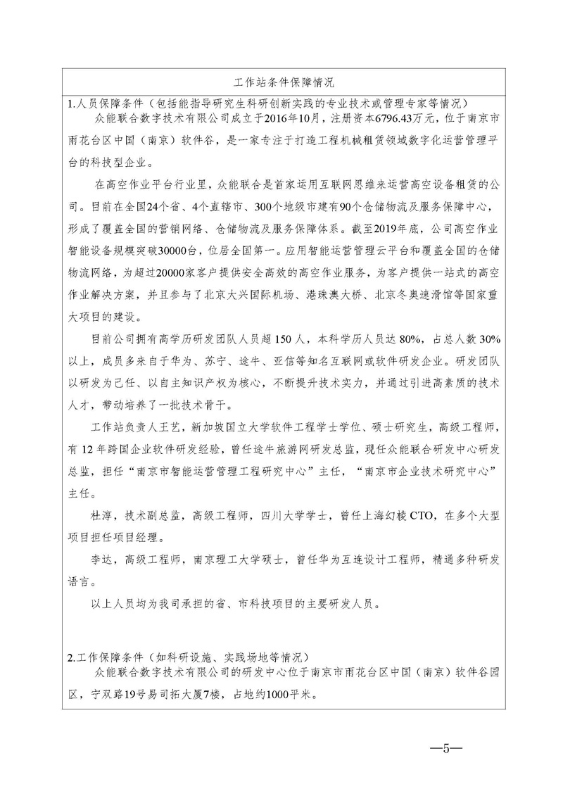
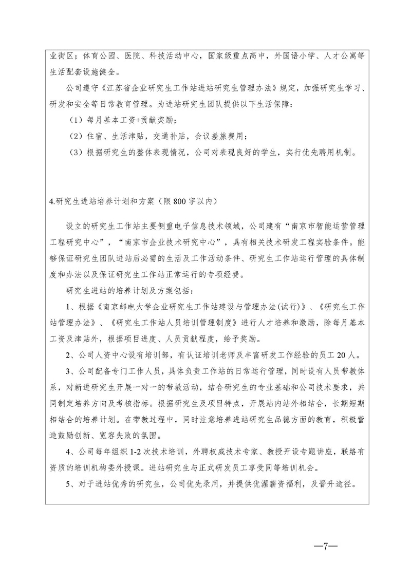
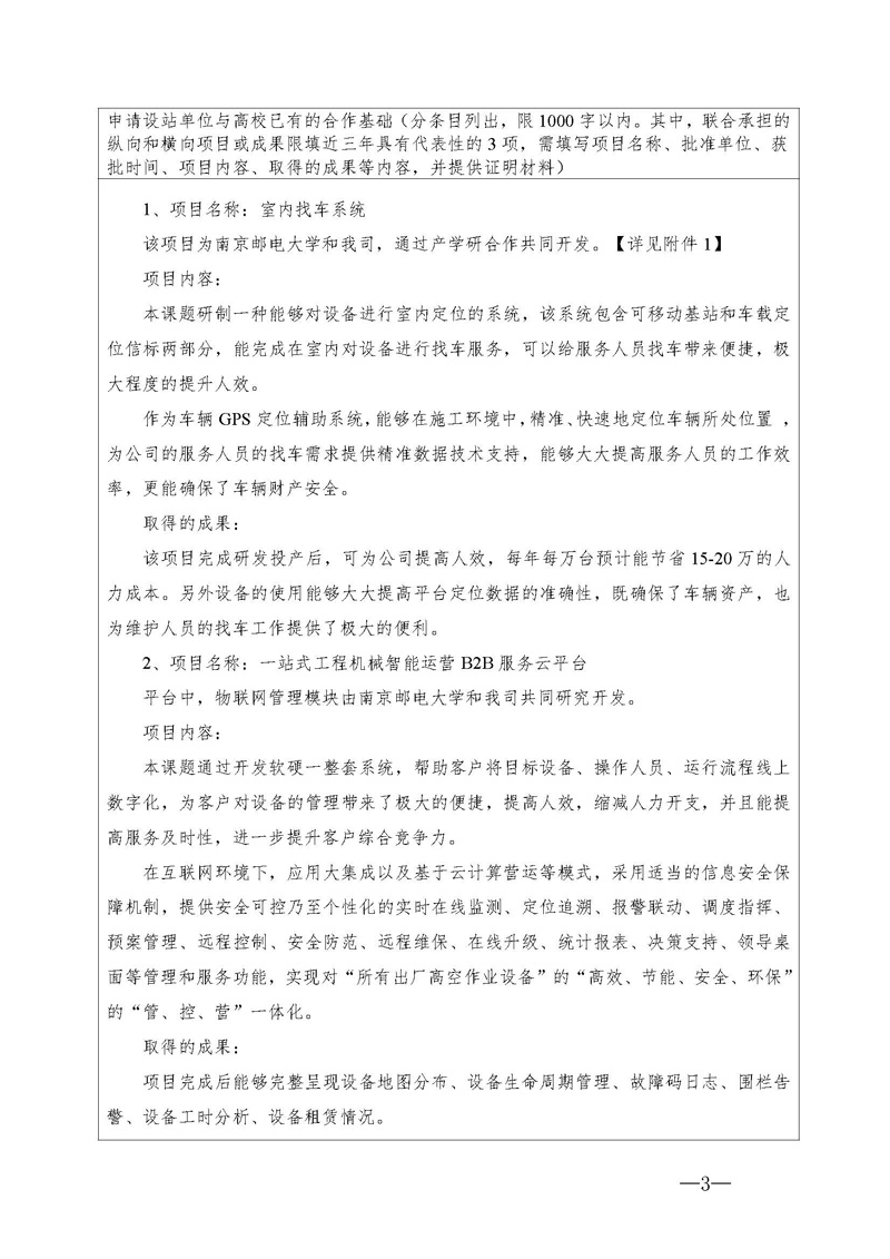
根据《关于做好2020年江苏省研究生工作站和江苏省优秀研究生工作站示范基地申报的通知》(苏教办研函[2020]5号)、《江苏省企业研究生工作站管理办法》(苏教研[2019]3号)文件精神,我司拟联合南京邮电大学申请江苏省研究生工作站,现将《江苏省研究生工作站申请表》予以公示,公示时间:2020年9月1日至2020年9月5日。

公示期间,对公示内容如有异议,请以书面署名形式,向公司反映。

联系电话:025-85711611

联系邮箱:weikang@znlh.com

关于申请2020年江苏省研究生工作站的公示

关于申请2020年江苏省研究生工作站的公示

关于申请2020年江苏省研究生工作站的公示

关于申请2020年江苏省研究生工作站的公示

关于申请2020年江苏省研究生工作站的公示

关于申请2020年江苏省研究生工作站的公示

关于申请2020年江苏省研究生工作站的公示

关于申请2020年江苏省研究生工作站的公示

客户版商户版

了解更多信息,请扫码下载APP